VoiceMark: Safeguarding Voice Authenticity in the AI Era
VoiceMark is a web-based application designed to protect audio content through secure digital watermarking. It allows users to embed an imperceptible watermark into their audio files, which can later be detected to verify ownership without affecting sound quality.
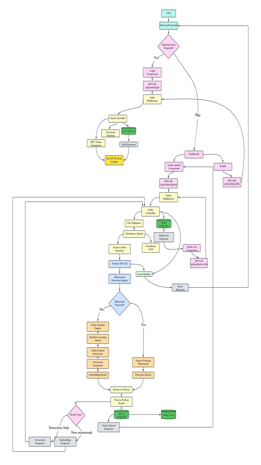
The system consists of a frontend built with React, designed to make it intuitive and user-friendly for both technical and non-technical users and a backend built with Node for processing requests. The highlight, however, is the custom-built, AI-based watermarking model inspired by a model made by Meta called AudioSeal. The solution integrates classical signal processing with machine learning to jointly train watermark embedder and detector modules.
Each watermark carries a unique identifier securely linked to its owner, allowing the system to authenticate the file’s origin at any time. All audio files and related metadata are stored securely in our MongoDB database. By combining AI watermarking with robust system architecture, we ensure that creators can protect their work - all through a fast, reliable, and accessible web platform.









