Drinkizz Chatbot - An Intelligent Knowledge Graph for Well-Being Energy
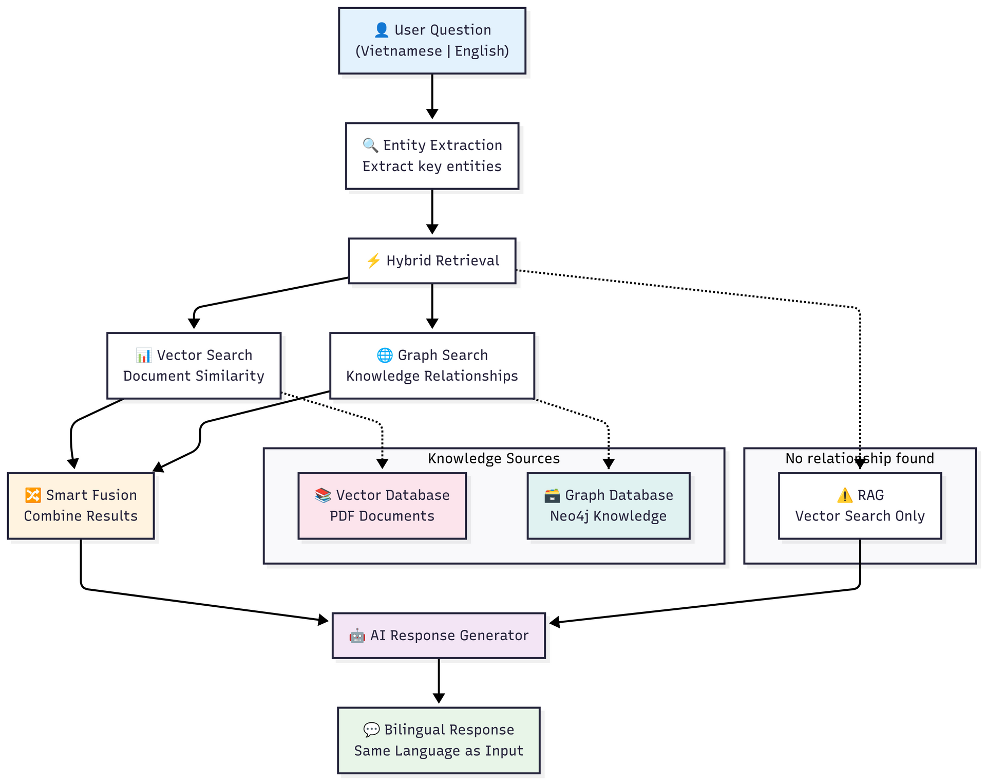
The Drinkizz Chatbot is an AI-powered system designed to transform the way users explore health and nutrition information. Built upon the Drinkizz Handbook, our project develops a semantic knowledge graph that captures business concepts such as ingredients, their nutritional properties, and functional benefits. Using AI assistance, we structured a detailed glossary, modelled an OWL ontology, and integrated it into Neo4j with the Neosemantics (n10s) plugin to enable advanced semantic querying.
To make this knowledge accessible, we implemented RAG (Retrieval-Augmented Generation), combining large language models with vector databases. This allows users to ask natural questions like “Which ingredients in Drinkizz O.N.E support immune health?” and receive precise, explainable answers grounded in the knowledge graph rather than generic AI responses.
Our solution aims to provide a user-friendly chatbot interface, enabling seamless interaction for customers, businesses, and researchers. It not only delivers accurate insights on energy, hydration, immunity, and lifestyle adaptation, but also demonstrates how AI and knowledge graphs can work together to support transparency, trust, and scientific reliability in the wellness industry.
This project highlights the potential of AI-driven semantic technologies to bridge human curiosity with structured, evidence-based knowledge.









